Most objects except for components, will be placed with the default line style, thickness color, background color and opacity
These default properties can be changed from the toolbar using the following buttons:
Lines can be made vertical or horizontal by right-clicking and selecting 'Make Horizontal' or 'Make Vertical' respectively from the pop-up menu.
When you hover the mouse over an object point, if there is more than 1 object point under the mouse, then the Overlapping Points list will be displayed in the top right corner of the screen.
Apart from displaying a list of connected electrical points, the overlapping points list is also used to select an overlapped point under the mouse so you can drag it.
This includes any graphic point such as a rectangle or line graphic point.
In this image of a line and rectangle object, the line end-point is overlapped with the rectangle start-point.
We need to drag the rectangle start-point, but if we drag (hold left mouse button and move mouse) it will be the line end-point that is dragged:
Select the rectangle start-point using either:
SPACE BAR or ↑ / ↓
Now you will be able to drag the rectangle start-point.
Note: You can only drag a point if it is directly under the mouse. A point that is selected in the list which is connected by a wire or label is unable to be dragged (unless it is direcly under the mouse).
During the placement of many graphic objects, information about the size and angle of the object will appear at the bottom of the screen.>
The length parameter shown is only for the line segment defined by the point hovered on back to the previous point.
A total wire length for each wire type is available from the Layout Editor's Bill of Materials dialog.
Note: lines do not act as wires.
Lines can be made vertical or horizontal by right-clicking and selecting 'Make Horizontal' or 'Make Vertical' respectively from the pop-up menu.
This example of a line graphic also shows the angle and length attributes that are displayed near the bottom of the screen when a line point is hovered on.
Note: polylines do not act as wires.
Note: Polylines can be converted to polygons by right-clicking
on a polyline point and selecting: Toggle Polygon / Polyline
Rectangles consist of two points: Start Point and End Point.
This example of a line graphic also shows the width and height attributes that are displayed near the bottom of the screen when a rectangle point is hovered on.
Note: polygons do not act as wires.
Note: Polygons can be converted to polylines by right-clicking
on a polygon point and selecting: Toggle Polygon / Polyline
Circles consist of two points: Start Point and End Point (radius).
Curves consist of three points: Start Point, End Point and Adjustment Point.
After the curve is placed, the points can be dragged to reshape it.
Often you may need to show point handles to help locate points such as the adjustment point. Point handle display is toggled using the TAB
keyboard button or by clicking the
toolbar button.
Arc placement is the same as curve placement except that the last point placed is a circumference point rather than an arc 'shape' point.
Ellipses consist of three points: Start Point and End Point which define the width and height of the ellipse and Rotation Point which rotates the ellipse around the Start Point.
After the ellipse is placed, the points can be dragged to reshape it.
Often you may need to show point handles to help locate points such as the adjustment point. Point handle display is toggled using the TAB
keyboard button or by clicking the
toolbar button.
After the text is placed, the points can be dragged to reposition or rotate it.
Often you may need to show point handles to help locate points such as the start or rotation point. Point handle display is toggled using the TAB
keyboard button or by clicking the
toolbar button.
Multi-line text objects consist of two points: Start Point and End Point.
Multiline text objects can be dragged to the required size. Text will flow inside the borders and can be justified left, right or centered.
Other attributes such as font size and color can be changed via the multiline text editor dialog.
Edit attributes for selected multiline text objects using this dialog.
(Schematic Editor only).
Clicking on the 'place ladder' toolbar button will bring up the Ladder Config dialog.
This is where you can select whether the ladder has any prefixed character such as 'L' or sequence of prefixed characters.
It is also where you can select postfixed numbers or characters.
In the Text Format you can type in any text. If you add a '#' then that character will be replaced by a number.
If an asterix '*' exists in the Text Format field then it will be replaced by a character.
The starting number (if '#' exists in Text Format) is defined by the Start Number field while the starting character is defined by teh Start Character field.
The number of lines, line spacing, color, opacity and font size are all definable in this dialog.
Ladders are often used in electrical schematics where 'ladder logic' is used to best describe the system.
(Component Library and Schematic Editors only).
Clicking the Place GND toolbar button will produce a ground symbol: 
GND objects are really a styled Label object which means if you hover your mouse on a GND, all other GND objects are highlighted and all label objects with the tag 'GND' are also hightlighted.
This helps to see all connected GND points in a schematic.
Example selection of GND and label objects.
Hovering on a GND symbol highlights all other GND symbols in the schematic.
Note that the label with the tag 'GND' is now also highlighted.
You can create alternate GND symbols using a label object with the tag 'GND' and settings it's opacity to 0. Saving these to Snippets will allow easy access to as many alternate ground symbols you need.
Create as many alternate GND symbols as you require.
Hovering on one highlights all (with the same 'tag'). Note when hovering on these labels, their label outline becomes visible to help see them throughout the schematic diagram.
Hovering on the 'integral' GND highlights all alternate GNDs with the tag 'GND'.
You can also create different ground systems such as a separated analog ground system which is isolated from the digital grounds:
Hovering on the AGND label highlights all other labels with the tag 'AGND' but not labels with the 'GND' tag.
Selecting this toolbar option doesn't place another origin (an origin object will always exist in all editors (Component Library, Schematic and Layout) and only one can exist at one time) but it allows you to find the origin and drag it to where you need it to be.
'Placing' (dragging) the origin object.
The origin position is the 'origin' for the mouse coordinate display in the toolbar.
This image shows a close up of the origin object in a schematic and also the mouse coordinate display
in the toolbar.
The mouse cursor is currently 30 pixels to the right and 20 pixels below the origin.
In the Layout Module, the cursor position will be in grid units (mm, cm, mil, inches).
Repositioning the origin can be usefull to take quick measurements in grid units using the mouse coordinate display in the toolbar. Dimension objects can also be used to take measurements.
This toolbar option is only available in the Component Library Editor.
Interconnects are included in the Component Library Editor because many components (PLCs, Loggers, Modems, Analog IO, Digital IO etc.) have common connections which are often ground, but also common connections isolated from the component's ground.
A logger or PLC may have many external connections which are internally linked.
For example, a YDOC logger has it's power reference (GND) terminal internally connected to all digital IO references and analog IO references.
Interconnects are a convenient method to indicate these internal connections to the electrical schematic designer.
Most often, the data sheet of a PLC / Logger does not provide any electrical information regarding these internally connected points, so interconnects do not have any electrical properties such as voltage or current range etc, but they do act as internal wires and all interconnects with the same ID number will appear connected in all three editor modules.
To place an interconnect, click the
toolbar button.
If you are placing the first set of interconnects in the component the text Placing Interconnect_1 will appear near the mouse cursor.
Repeatedly clicking around the screen will place interconnect objects.
Right-clicking on the screen or pressing the ESC keyboard button will end the interconnect placing.
If a set of interconnects already exist in the component, then the interconnect select dialog will appear:
Interconnect Select Dialog has a drop-down list where you can select an existing group of interconnects to add to, or create a new group.
Interconnects with the same group number are connected electrically.
Image of several interconnects.
Hovering on an interconnect will highlight all other interconnects with the same interconnect number.
If an object is connected to an interconnect then hovering over any of them will display the object in the overlapping points list.
In this case, a line end-point is touching an interconnect point.
Clicking on this toolbar button will open the parts picker.
In the Layout Editor, this button allows you to place parts that do not exist in the schematic.
Hovering over a part in this parts picker will provide a small image of the schematic symbol and the footprint graphics (if defined).
Clicking on a part will place it in the schematic drawing (if you are in the Schematic Editor) or in the layout drawing (if you are in the Layout Editor).
You can load parts from the Default database or from your own Custom database.
The Default database is updated from the deltaPhy server. Any updates to this database will leave your Custom database unaltered.
Alternatively you can click the
button next to the Default database tab to open the parts picker dialog. This dialog uses the same database as the parts picker, but displays it differently.
This is the same dialog used in the Component Library Editor. We added it here because it may suit some people better than the default parts picker.
This parts picker dialog is viewing the IEC Symbols category.
You can either double-click a part or click once to select it, then click the Open button to place the part in either the Schematic or Layout Editors.
Checking the 'Show Footprints' box will display the part's footprints if defined. If the footprint is not defined, the schematic symbol is displayed with a light red background.
The checkbox labelled Thumbnails will display graphics (if checked) or just the component's name in text (if unchecked).
The dialog also indicates any component errors. Errors are indicated by a slightly red background and red text.
Hovering over the component provides some detail about the fault via a 'tooltip'.
You can still place the part in the Schematic Editor, but if there are no footprints for example, you won't be able to place the part in the Layout Editor.
After placing the component, it will be dragged around the screen with the mouse.
Pressing the SPACE BAR keyboard button will rotate the component left by 90°.
Left-clicking the mouse will place it on the schematic / layout.
The Parts Picker also provides information about any component faults.
In the example above, several components listed in the parts picker have a red background. This indicates some kind of component error.
Hovering your mouse over any of these components will provide a 'tooltip' indicating what the fault is. In this case the part has no footprint objects.
You are still able to place this part in the Schematic Editor, but because it has no footprint information, you won't be able to place it in the Layout Editor.
Clicking on this toolbar button will open the parts picker for components that exist in the schematic.
Placing parts from the schematic will enable air-wires to be displayed to indicate how the components should be connected / wired according to the schematic drawing.
Click on the parts you require to be placed in the layout.
Click the Update Layout button and the Confirmation Dialog will be displayed.
Click the Yes button and the parts will be placed in the current layout.
integrated-System Design wires are not just graphical lines. When hovering over a length of wire or on wire nodes / points, a list of objects attached to the wire is displayed.
This list is the Overlapping Objects List and appears at the top-right side of the window.
In the Schematic Design module, any object directly under the mouse is listed at the top and separated by a line from those objects connected to the wire. The objects directly under the mouse can be selected using the SPACE BAR or the ↑ and ↓ buttons.
Wires can be placed via the wire & cable picker which is accessed using the
toolbar button in the Schematic and Layout editors.
Each left-click will place a wire point or 'node'. Pressing the ← (backspace) keyboard button will remove the last wire node.
Right-clicking or pressing the ESC keyboard button will terminate the wire placement.
When placing wires, they can be forced to the nearest 45° and 90° angle using the
toolbar button. Clicking This
button will toggle the enforcement. If the toolbar button is colored blue, the feature is active. If it has a dark background, the feature is inactive.
Wires can be created in the Component Library Editor using the Electrical Properties Dialog.
Wire Picker Dialog with My Fourth Wire being hovered over. A tooltip to the right provides information on the wire being hovered on.
Click one of the wire buttons to place it on the schematic sheet.
Cables can be created in the Component Library Editor and can contain any number of wires that have been defined.
Cables can be placed via the wire & cable picker which is accessed using the
toolbar button.
Click on one of the cable buttons to select it and start placing it.
Each left-click will place a cable point or 'node'. Pressing the ← (backspace) keyboard button will remove the last cable node.
Right-clicking or pressing the ESC keyboard button will terminate the cable placement.
When placing cables, they can be forced to the nearest 45° and 90° angle using the
toolbar button. Clicking This
button will toggle the enforcement. If the toolbar button is colored blue, the feature is active. If it has a dark background, the feature is inactive.
Cables can be created in the Component Library Editor using the Electrical Properties Dialog.
Cable Picker Dialog with 3-Way GP cable being hovered over. A tooltip to the right provides information on the cable being hovered on.
Click one of the cable buttons to place it on the schematic sheet.
Initially the cable will look similar to this image above. The wires and cable width can be styled as in the next image.
Cables can be placed and styled within the Component Library , Schematic and Layout Editors.
If the cable is placed within the Component Library Editor, it can be styled and saved as a component. This means it can be accessed from the Schematic and Layout Editors easily using the Parts Picker (via the Place menu button)
Styled cables can also be saved in the Snippets library if you want to.
This cable has wires and cable width styled using the 'Edit Properties' dialog.
In the Layout Editor previous wire / cable styles can be selected using this
toolbar button.
This button will open the Previous Wire / Cable Styles menu.
Hovering on any of the previous styles will provide a tool-tip with information on the style.
Clicking on any of the styles will open the wire / cable selection menu where you can select the type of wire / cable you want to place.
Buses are often used in electronic / electrical schematics as a convenient way to indicate multiple connections.
Click on one of the
toolbar button to start placing a bus.
Each left-click will place a bus point or 'node'. Pressing the ← (backspace) keyboard button will remove the last bus node.
Right-clicking or pressing the ESC keyboard button will terminate the bus placement.
When placing buses, they can be forced to the nearest 45° and 90° angle using the
toolbar button. Clicking This
button will toggle the enforcement. If the toolbar button is colored blue, the feature is active. If it has a dark background, the feature is inactive.
Labels and wires can be attached to a bus. The labels can be formatted to suit 'bus entries' by using the context menu 'Make Bus Enry' option:
Hovering your mouse over any bus entry label (or any label) will highlight all other labels with the same tag.
This makes it easy to see where your connections are routed to in the schematic.
Click on the 'place label' toolbar button
to begin placing a label.
A label will be produced and will be dragged around under the mouse. It will be given a default 'tag' Label_1 will be the first default label tag.
You can change the tag to something more meaningful by right-clicking the label and selecting Edit Label Tag from the pop-up context menu.
Labels connect parts of a schematic diagram together.
If the mouse is hovered on a label point, all other labels with the same tag name will be highlighted.
The overlapping points list will also indicate all points that are connected to the labels.
In this example the label "0V" on the top left side is 'connected' to the "0V" label on the top right side of the drawing.
Within a sub-sheet, labels can allow sheet entries to be added to the sub-sheet. Adding sheet entries is done from the top-most sheet.
Using the context menu (right-click on label) several options can be accessed:
Changing the name of the label will change which other labels it will be connected to.
Using Make Bus Entry will format the graphic properties to have smaller font, transparent background which may be suitable for use with buses.
The 'No-connection' object surpresses errors such as a non-connected electrical object or an unterminated wire end-point or start-point.
This image shows unterminated wire end-points. One has the 'unterminated error' symbol flashing (the red cross) while the other has a No-connection object
attached to it.
These objects have a 'tag' property so you can put in an explanation why the wire was unterminated while at the same time, surpress any errors both in the schematic and in the schematic report.
When the Schematic Editor is opened (this is the main screen which is opened after the login screen) you will be viewing the "Top-most" schematic sheet.
This is the default sheet which can be used to create electrical drawings.
In addition to this sheet, an unlimited number of sub-sheets can be added.
Use the
toolbar button to place a sub-sheet.
The new sub-sheet will be dragged around under the mouse and will be given a default name or 'tag'.
Left-click to place the sub-sheet. You can resize it as required and change line color, fill color, line width and style and opacity using the properties dialog.
You can change the tag by right-clicking and selecting: Edit Schematic Tag
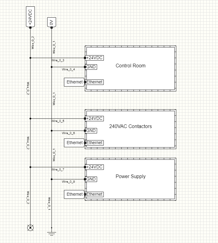
The sub-sheet name gives it more context within the main (top-most) drawing.
For example, one sub-sheet may be called "Control Room" or "Packing Room" etc.
Sheets can be entered (to edit their contents) by double-clicking on them or right-clicking and using the pop-up context menu option 'Edit Schematic'.
Within each sub-sheet, layout sheets may be added which makes the sub-sheet fully self contained (schematic diagram and layout diagram(s) all in one).
This means you can save a commonly used schematic sub-sheet as a Snippet; it could contain layout(s) with enclosure(s) / cabinet(s). To use it in a project, load it from snippets and a good part of the job is already done.
Connections can be made from the top-most sheet to components within a sub-sheet by adding Sheet Entries and / or Floating Sheet Entries.
In this example there are 3 sub-sheets: 'Control Room', '240VAC Contactors', and 'Power Supply'.
These are all contained in the top-most schematic sheet.
In this example, schematic entries are set to act as labels, so the software considers sheet entries are connected to labels with the same name.
(Use the
toolbar button to enable (or disable) schematic entries to act as labels)
This means the 3 labels '+24V', 'GND' and 'Ethernet' connected to the 'Control Room' sheet will also be connected to the other two sheets because their sheet entries will connect with the corresponding labels with the same names / tags.
If this is not suitable, the next drawing is redrawn so the connections are explicit and easier to see.
You can add multiple sub-sheets to the top-level sheet and rename + color-code them as required.
Sheet Entries provide electrical connection to components inside a sub-sheet.
There are two types of sheet entry: Normal - attached to the sheet itself, and Floating which exists outside the sub-sheet and can reside anywhere in the top-level schematic.
These Floating Sheet Entries are placed using the
toolbar button.
Once it is placed it can be configured by right-clicking on it to access the context pop-up menu and clicking 'Configure Floating Sheet Entry'.
Select the sub-sheet you want to connect to, then select the label within that sheet.
Hovering on a label with the same 'tag' as the floating sheet entry highlights the RS-485(B) schematic sheet entry on the Control Room 1 sheet.
The Floating Sheet Entry just to the right of the sub-sheet is also highlighted.
This is because sheet Entries are set to act as labels as the
toolbar button is active.
Hovering on the RS-485(B) Floating Sheet Entry also highlights other labels with the same name including the RS-485(B) sheet entry on the Control Room 1 sheet.
Note how the Control Room 1 sheet is highlighted in green. This is because the Floating Sheet Entry is configured as a sheet entry to that sub-sheet. This helps to highlight which sheet a Floating Entry is configured for.
Layout objects contain footprint versions of components.
Enclosures can be added which are able to contain components and graphic objects. These objects will be dragged around with the enclosure and if the enclosure is rotated by pressing the SPACE BAR keyboard button, all contained objects remain in their position within the enclosure.
Din rails can be created and added to enclosures. Components can be mounted to dinrails.
In essence, the Layout module provides you with a real-world layout program with real world measurements.
Cable lengths are displayed in the Layout Heads-up Display and if the cable is a fixed length version, the software will alert you in real time and in the Layout Bill of Materials, that the cable is beyond its physical length.
You can add as many layout objects as you require.
To open a Layout, either double-click on one or right-click and select 'Edit Layout' from the popup context menu.
This layout shows a Netcom 5G modem and Campbell CR310 Logger mounted in an enclosure.
A 12V SLA battery is also in the enclosure and the 5G antenna is mounted to the top.
Externally there is an ATMOS-41 weather sensor connected to the enclosure via a small connector and an external solar panel that is yet to be connected.
Small grey lines called Air Wires indicate where connections need to be wired to according to the schematic. This aids construction by not requiring data sheets to determine where components need to be wired / connected to.
Dimensions are placed using the
toolbar button.
The text 'Click on dimension start point' is displayed near the mouse.
Right-clicking or pressing the ESC keyboard button will cancel the dimension placement.
Left click to place the start point, then drag the dimension out to where you need it and left click again to place it.
(After left-clicking to place the start point, right-clicking will remove the new dimension and the software will go back to displaying Click on dimension start point near the mouse cursor).
Edit the dimension object using the properties dialog to change the text. If there is no text then pixels will be displayed in Schematic Editor dimension objects.
Edit the dimension object using the properties dialog to change the text. If there is no text then display units will be displayed in Layout Editor dimension objects.
Note the 5 'dots' appearing along the length of the dimension objects. These represent, 1/4, 1/3, 1/2, 2/3, 3/4 points along the length which can be helpful when finding the mid-point or 1/4 point along a length.
Din rails can be created and placed in the Component Library Editor and the Layout Editor modules.
Clicking the toolbar button will open the Din Rail Dialog where you can specify the width and height of the rail. These attributes are used when mounting a component on a rail in the Layout Editor
When mounting a component to a rail in the Layout Editor, the software will look for other compatible rails and indicate this compatibility with dashed indication lines with a transparent green fill.
This image shows a Procon Analog Input component being dragged. The Layout Editor indicates this component is compatible with both din rails.
Once mounted (or ready to mount) the component will be rotated to align itself with the rail.
This image shows a component mounted to a rail. When hovering your mouse on the mounted component, the rail is highlighted in blue.
If the spacing between other mounted components is too small to fit a component being dragged, the collision will be indicated as in the image below.
This image shows two components mounted to a din rail. The middle component is being dragged to mount it to the rail between the two mounted components. The Layout Editor software indicates there is not enough room for the middle (dragged) component and will not allow it to be mounted between the two mounted components.
This toolbar function is only available in the Component Library Editor and is only enabled in the
Din Recesses are for components that are able to mount to a din rail.
Clicking this toolbar button will begin placing a din recess object.
Any component is is able to be mounted to a din rail will need a 'din recess' object.
This object is used in the Layout Editor to detect compatible din rails you may want to mount the component to.
The size and height of din rails present in the Layout Editor are compared with the din recess object of the component you are dragging.
If they are compatible you will see indication lines to show which din rails you are able to mount the component to.
After clicking on the 'place din recess' toolbar button, the following dialog will appear:
After the din recess dialog OK button is clicked you will see the following text next to the mouse cursor:
Next, click the left mouse button and drag the recess out to the size and rotation required.
At this point if you click the right mouse button, the process will revert back to the begining.
Pressing the ESC keyboard button will abort the din recess placing process.
If you click the left mouse button the recess will be placed and will look something like the following image:
Place the recess onto the component footprint to allow the component to be installed on a din rail in the Layout Editor.
In this image, the
box is checked in the Component Library Editor user settings dialog.
This displays all objects in partial opacity except for the object currently being hovered on and can make it easier to see the object under the mouse.
This toolbar function is only available in the Component Library Editor and is only enabled in the
The number of objects to create and their spacing can be selected using the dialog.
The option to distribute the objects horizontally is also there.
The Repeat Dialog allows you to create a number of discrete parts.
Select the objects you want to create a discrete part from and click the Create Discrete Parts toolbar button.
If an electrical object is detected in the selected objects, the name field in the Discrete Parts dialog will contain the electrical object name.
You can change that at anytime. If no electrical object exists, just type in a name.
This name will be listed in the Extract Discrete Objects dialog when you need to add the discrete parts
If there is a # character in any text object selected to be part of the group, the # will be replaced by a number. The number will increment for each member of the discrete group.
Similarly, if there is a * character in any text object, the * will be replaced by a letter.
The starting number and starting letter are both selectable from this dialog.
This image shows the Repeat Dialog. It is used for both Discrete Components and Graphic Repeats in the Component Library Editor.
This is the resulting group of Discrete Objects created from this dialog.
They are all grouped individually so moving Line 1 text will also move the line (and any other object that is part of the group).
Hovering on one of the object points will highlight all other object points that belong to the Discrete Group, in green so you can more easily see the other objects in the Discrete Group.
You can arrange them however you like in the Component Library Editor (symbol view) but when the component is placed in the Schematic Editor, the Discrete Groups will be hidden until extracted.
After extracting them, you can arrange them in the schematic drawing where you want them.
This toolbar function is available in the Component Library Editor and is enabled in both the
It is also available in the Schematic Editor and functions in a similar way except it does not group the objects.
This is very similar to the Discrete Objects dialog, except this dialog does not create Discrete Objects, just groups of repeating objects.
The number of objects to create and their spacing can be selected using the dialog.
The option to distribute the objects horizontally is also there.
If there is a # character in any text object selected to be part of the group, the # will be replaced by a number. The number will increment for each member of the discrete group.
The starting number is selected in the dialog.
This is the resulting object set created from this dialog.
If there is a * character in any text object selected to be part of the group, the * will be replaced by a letter. The letter will increment for each member of the discrete group.
The starting letter is selected in the dialog.
This is the resulting object set created from this dialog.